英国数学信托基金会(United Kingdom Mathematics Trust, UKMT)组织的系列数学竞赛,是英国规模最大、最具影响力的中小学数学赛事,每年吸引全球超过70万学生参与。它并非单一竞赛,而是一个覆盖从小学高年级到高中、层层递进的完整生态系统,旨在为不同年龄和水平的学生提供合适的挑战,并最终选拔代表英国参加国际数学奥林匹克(IMO)的选手。理解其清晰的分级与进阶路径,对于规划数学竞赛之路至关重要。本文将系统解析其核心挑战赛(JMC, IMC, SMC)与中级奥林匹克赛(Cayley, Hamilton等)的区别、定位与含金量,助你精准定位,高效备赛。
一、 核心挑战赛:JMC、IMC、SMC 横向对比
这三项是UKMT体系中最主要、参与人数最多的个人选择题挑战赛,构成了整个体系的基石。
|
维度
|
JMC (初级数学挑战赛)
|
IMC (中级数学挑战赛)
|
SMC (高级数学挑战赛)
|
|---|---|---|---|
|
面向对象
|
英格兰/威尔士 Year 8 及以下(约7年级及以下)。
|
英格兰/威尔士 Year 11 及以下(约10年级及以下)。
|
英格兰/威尔士 Year 13 及以下(约12年级及以下)。
|
|
考试时间
|
通常在每年4月底至5月初举行(如2025年为5月2日)。
|
通常在每年1月底至2月初举行(如2024年为1月31日)。
|
通常在每年10月至11月举行(如2023年为10月3日)。
|
|
考试形式
|
60分钟,25道单项选择题。
|
60分钟,25道单项选择题。
|
90分钟,25道单项选择题。
|
|
计分规则
|
第1-15题每题5分,第16-25题每题6分,总分135分,答错不扣分。
|
第1-15题每题5分,第16-25题每题6分,总分135分。第16-20题答错扣1分,第21-25题答错扣2分。
|
起始分25分,答对一题得4分,答错一题扣1分,不答得0分,满分125分。
|
|
核心考察内容
|
数论、代数、几何、组合数学等基础知识的趣味应用,侧重逻辑推理和问题解决。
|
在JMC基础上,增加函数、更复杂的数论与几何,强调逻辑推理与创新思维。
|
涵盖高中数学核心知识,题目更具挑战性,深度考察代数、几何、数论、组合数学的综合运用与高阶思维。
|
|
奖项设置
|
全球前50%的选手按1:2:3的比例获得金、银、铜奖。
|
全球前50%的选手按1:2:3的比例获得金、银、铜奖。
|
全球前66%的选手按1:2:3的比例获得金、银、铜奖。
|
|
直接含金量与定位
|
数学兴趣启蒙与基础能力验证。是低年级学生接触国际数学竞赛的绝佳起点,成绩优秀是数学潜力的早期证明。
|
承上启下的关键阶段。填补初中到高中的数学知识空白,是晋级更高阶证明类竞赛(如Cayley, Hamilton)的主要通道。
|
申请大学的重要“硬通货”。高分或金奖是申请牛津、剑桥等G5名校数学、工程、经济等专业的强力加分项,也是晋级BMO(英国数学奥林匹克)的主要途径。
|
二、 挑战赛之后:晋级路径与高阶赛事
在JMC/IMC/SMC中取得优异成绩的学生,会获得参加后续更难赛事的资格,这些赛事从选择题变为需要书写完整过程的证明题,难度和含金量跃升。
1. 袋鼠赛 (Kangaroo)
在JMC/IMC中达到一定分数(非最高)的学生可参加。题型仍为选择题,但难度高于对应的挑战赛,作为挑战赛与奥林匹克赛之间的过渡。
Junior Kangaroo: JMC晋级。
Grey/Pink Kangaroo: IMC晋级,分别面向9年级及以下和10-11年级学生。
Andrew Jobbings Senior Kangaroo: SMC晋级。
2. 奥林匹克赛 (Olympiad)
在IMC/SMC中取得顶尖成绩的学生受邀参加。这是证明题竞赛,深度考察数学推理与证明能力,含金量极高。
|
维度
|
Cayley Mathematical Olympiad
|
Hamilton Mathematical Olympiad
|
Maclaurin Mathematical Olympiad
|
|---|---|---|---|
|
面向对象
|
通过IMC晋级的9年级及以下学生。
|
通过IMC晋级的10年级学生。
|
通过IMC晋级的11年级学生。
|
|
考试形式
|
2小时,6道奥赛风格证明题,需写出完整解题过程。
|
2小时,6道奥赛风格证明题,需写出完整解题过程。
|
2小时,6道奥赛风格证明题,需写出完整解题过程。
|
|
难度与考察重点
|
考察代数、几何、数论、组合的基本证明技巧,是奥数证明的入门。
|
难度高于Cayley,涉及更复杂的代数不等式、进阶几何(如相似、共圆)和组合原理(如鸽巢原理)。
|
三者中难度最高,涉及进阶数论(模运算)、复杂几何及需要创造性构造的证明题。
|
|
晋级标准(参考)
|
在IMC中得分约105分以上可受邀参加(每年约500人)。
|
在IMC中得分约110分以上可受邀参加(每年约500人)。
|
在IMC中得分约116分以上可受邀参加(每年约500人)。
|
|
含金量
|
中级奥赛的入门荣誉。获得奖牌(尤其是金牌)是数学能力突出的有力证明,为后续参加BMO打下基础。
|
数学能力的有力佐证。在申请高中或大学时,Hamilton奖项能显著体现学生在相应年级的顶尖数学水平。
|
通往BMO的跳板。Maclaurin的优秀成绩是晋级英国数学奥林匹克(BMO)第一轮的重要资历,标志着学生已具备参与国家级奥赛的实力。
|
3. 英国数学奥林匹克 (BMO)
UKMT体系中的顶级赛事,是选拔IMO英国国家队的重要环节。
BMO Round 1: 通常在SMC后举行,由在SMC中取得极高分数(如110分左右)的学生受邀参加。考试时长3.5小时,6道证明题。
BMO Round 2: 由BMO Round 1中的顶尖选手受邀参加,难度更高,约100人左右有资格。考试时长3.5小时,4道证明题。
三、 体系全览与含金量总结
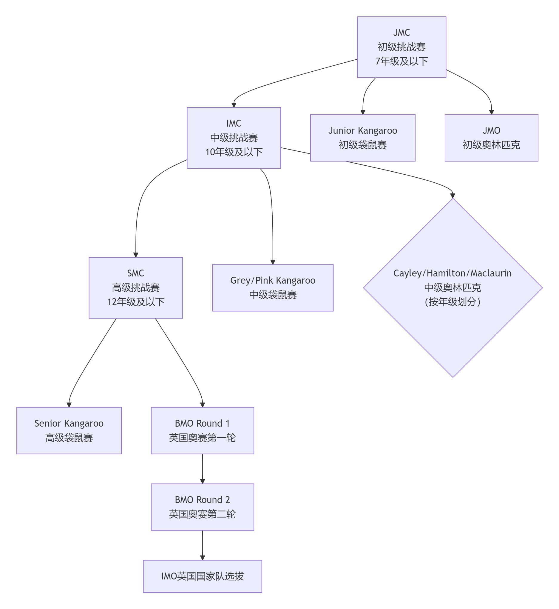
UKMT为不同年龄段和水平的学生设计了一条清晰的进阶路径,下图概括了从入门到顶尖的完整旅程:
UKMT整体含金量体现在:
权威的学术认证:作为英国最大、最受认可的数学竞赛,其成绩受到全球顶尖大学,尤其是英国牛津、剑桥、帝国理工等G5名校的高度重视。在UCAS申请中,UKMT奖项是证明数学能力的核心材料之一。
系统的能力培养:赛事设计科学,从激发兴趣的JMC,到锻炼逻辑的IMC,再到挑战高阶思维的SMC和BMO,逐步培养学生的逻辑推理、创造性解决问题和严谨的证明书写能力。
清晰的进阶通道:提供了从兴趣启蒙到冲击国际最高荣誉IMO的完整路径。每一阶段的优秀表现都能打开下一扇门,让学生的数学天赋得到持续挑战和认可。
全球影响力:与美国AMC、加拿大滑铁卢数学竞赛齐名,是全球公认的三大数学竞赛体系之一,其成绩在国际范围内具有广泛的认可度。
给参赛者的建议:
定位清晰:根据自身年级选择对应级别的挑战赛(JMC/IMC/SMC)作为起点。
目标明确:以在当前级别中获得金奖或高分作为首要目标,争取晋级更高阶赛事。
备赛核心:深入研究历年真题是备赛最有效的方法,通过真题熟悉题型、难度和思维模式。
长期规划:若志在冲击顶尖名校理工科专业,应以晋级BMO作为长期目标,这意味着需要在SMC中取得绝对高分,并扎实学习奥数证明。
总而言之,UKMT不仅是一系列竞赛,更是一个衡量和培养数学能力的标尺与阶梯。无论你是刚刚接触竞赛的初学者,还是志在攀登数学高峰的佼佼者,都能在这个体系中找到自己的位置,并收获与之匹配的成长与认可。


